更新日期:2025-10-28
国产操作系统漏洞分发平台使用指南搜索漏洞并修复提交工单(提交新的漏洞信息)常见问题如何查看我的漏洞信息如何识别当前操作系统统信UOS操作系统银河麒麟操作系统如何查看受影响软件如何安装补丁包deb文件zip、tar.gz文件
从原始材料获取漏洞信息。不知道怎么获取的,就拉到下面查看【常见问题 - 如何查看我的漏洞信息】部分。
根据漏洞ID、漏洞影响的软件或漏洞详情,将关键词填入搜索框中,并点击搜索按钮。

下方漏洞列表将会更新,查看你需要的漏洞是否在列表中。如图,其他无关漏洞都消失了。

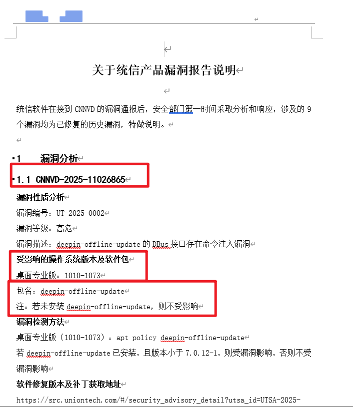
点击查看详情,获取更详细的信息。需要重点关注的是受影响的系统、系统版本和受影响的软件。

通过”受影响系统“和”受影响版本“,来判断是否害需要进行下一步。
比如,当前操作系统是UOS 桌面专业版 1050,那么根据上面的图片,是受到影响的。
如果当前操作系统是UOS 桌面专业版 1032,那么不受影响。
如果当前操作系统是UOS 设备专用版1010,那么也不受影响。
如果当前操作系统是麒麟V10,那么更不受影响了。
* 不知道如何查看当前系统版本,那么去看后面的【常见问题 - 如何识别当前操作系统】
如果漏洞的级别显示”无影响“,则表示所有版本都不受该漏洞影响,直接忽略即可。
受到影响,根据解决方案进行处理,
如1050系统,那么根据上面的图片,首先应该检查受影响软件的版本是否在范围内。
执行命令
apt policy linux-kernel,结果显示【 已安装:4.19.0】,则其版本是4.19.0,小于5.0,需要进行修复。那么就应该下载”TID-1234_UOS1050修复包.zip“。
将压缩包拷贝到UOS系统中,进行解压,然后在文件夹中右键,执行
sudo dpkg -i *.deb,进行补丁安装。如果,执行
apt policy linux-kernel后已安装显示(无),则表明没有安装这个软件包,你依然不受该漏洞影响。详细的软件包查询和安装方式,请看后面【常见问题 - 如何查看受影响软件】和【常见问题 - 如何安装补丁包】。
* 有的时候,解决漏洞的方式是升级,也有的时候是删除该软件包。
处理后,按照解决方案中检查的部分再次进行检查。
【* 以上内容仅为示例,实际上不存在这个软件包和漏洞。】
刚获得的漏洞信息,在系统中检索不到时,可以向管理员提交工单,请求添加漏洞。原则上,工单应该由管理员提交。
打开网页,点击”提交工单“按钮。5分钟内只能提交一次。

按规定填写信息,可以上传多个附件。附件可以是原始文档,也可以是图片、pdf等。

点击提交工单即可。由于提交频率有限制,当由多个需要应对时,可以填写到一个工单中。
提交工单完成后,会生成工单号,请注意保存,方便查询工单处理进度。

查询历史工单时,点击首页的”查询历史工单“按钮。

可以输入工单号进行查询,也可以直接点击浏览器记忆的工单信息直接进行查询。

一般情况下,客户会提供一个文档或图片,需要主动到图片中获取关键信息。下面红框中的就是关键信息。


下面这种情况,则是无效信息,请向客户重新索要材料。

下面这种情况,是有效信息,但很明显与操作系统、软件无关。


文档自身没有提供详细信息,但是它还携带其他文档作为附件,那么应该到对应文档中查找:

目前国产信创操作系统主流是UOS(统信UOS操作系统)和麒麟(银河麒麟操作系统)。他们还有大量的子版本,大致示意图如下:

统信系统的桌面版本分为【桌面专业版】(简称专业版)和【设备专用版】(简称设备版),而服务器版由于没有图形环境,不在本次讨论范围内。
一个完整的系统版本的名称可以是”统信UOS操作系统V20 桌面专业版 1032“
【统信UOS V20】 是系统的全称,类似Windos10、iOS26这样的名称。后面的数字才是它真正的版本。类似Windows10 23H2 里面的23H2的意思。目前,统信还没有V10、V30的版本,因此我们可以把所有的UOS V20 都简称为UOS。

UOS查看系统版本的方法如图,先打开【控制中心】(也就是系统设置),然后点击【系统信息】,就能看到当前系统的版本。

银河麒麟桌面操作系统,简称麒麟。目前主流应用是麒麟V10和麒麟V10 SP1。其中,麒麟是类似UOS的系统名称,V10和V10 SP1是类似V20的系统大版本。V10 和 V10 SP1有较大区别,目前都有使用。V10有”金融版“的衍生版本,类似UOS的设备版,各客户可以混用。而V10 SP1的衍生则多是银行定制版,不同客户之间不通用。
V10的系统版本比较难辨别,通过两个途径。首先是在桌面上的【我的电脑】图标上右键,选择【属性】,查看”内核“的红框区域。
然后是在桌面底部【任务栏】上右键,选择【关于银河麒麟】,查看”授权版本“里面的红框区域。

* 二者的区别是,授权版本是系统的初始安装版本,内核版本则是系统当前版本,安装后可能由于某些原因有升级过内核,或者修补漏洞的过程中也有需要升级内核,导致内核有升级。在判断漏洞是否覆盖此系统时,以内核版本为准。
V10 SP1的系统小版本类似UOS的查看方式,打开【系统设置】,选择【系统】--【关于】,就能快速查看系统版本。

⚠注意⚠:
服务器操作系统不在讨论范围内,所有服务器操作系统都不要在本网站进行搜索和查询,也不设计任何自助设备有关的系统漏洞。
漏洞信息中一般都会提供有关软件的软件名,以及受影响的版本。如下面的例子,dde-daemon软件收到漏洞影响,那么就需要检查这个软件。

1、 使用apt policy查询版本

主要查看【已安装】一行的信息,有版本号则表示已经安装了,并且显示软件版本;(无)表示没有安装这个软件。其他项目显示任何内容都不需要关注。
还有一种情况,提示 “无法定位软件包” ,这表示(1)输入有误,软件名输入错了。(2)该软件不存在本系统,视为没有安装。

2、使用dpkg命令查看版本
在终端中执行指令: dpkg -l | grep dde-daemon 。这个指令中,最后一段文字是软件名,其他的内容都不需要修改。
dpkg 是uos和麒麟的软件安装、卸载和管理程序,
-l(小写字母L)是列出所有软件。
|是竖线,一般位于backspace的左侧或下面,按住shift就可以输入,用于连接不同的命令。
grep是在结果中搜索关键词。因此上面的指令的意思是,列出所有软件,并从中寻找dde-daemon。
dpkg输出的结果依次是【安装状态 软件名 版本号 cpu架构 介绍】,我们重点关注软件名和版本。
如果输出方式如图,则红框内是软件及其对应的版本。

如果输出内容如图,没有任何结果就接新行了,或者软件名和目标不一致,则表示没有这个软件,也可以忽略这个漏洞。

首先从网站下载对应系统版本的补丁包。补丁包形式有两种,一个是.deb文件,是需要升级软件的安装包。另一种是.zip或tar.gz格式,解压后里面有多个deb。
需要将补丁文件复制到电脑中,不要在U盘中操作。、
一般情况下,deb文件有两种安装方法。
首先是双击文件,然后系统会自动打开安装程序,输入用户密码后即可安装。
另一种是命令行安装,用于UOS出现权限问题和麒麟V10系统。步骤如下:
- 复制文件名,用于后续指令操作。
- 在当前文件夹空白处右键,选择【在此处打开终端】。
- 在终端中输入指令
sudo dpkg -i 文件名,文件名可以用【鼠标右键-粘贴】的方法输入。- 输入密码,回车即可安装。
- 注意输出内容,没有报错就是安装成功。看不懂英文就用手机翻译。
压缩文件是有多个deb文件,需要一次性全部安装,因此只能用命令行方式安装。不需要复制或记住文件名。
如果压缩包内只有一个文件,则按照deb文件的方式安装。
右键压缩包,解压到文件夹中
进入该文件夹,并在文件夹空白处右键,选择【在此处打开终端】。
在终端中输入指令
sudo dpkg -i *.deb,。需要注意的是,* 是键盘数字8上面的符号,需要按住shift输入。执行命令的文件夹不能包含其他无关的deb文件。
输入密码,回车即可安装。
注意输出内容,没有报错就是安装成功。看不懂英文就用手机翻译。